从活力满满到步履蹒跚
从光滑水嫩到布满皱纹和老年斑
岁月如歌中,人总会不可避免的衰老
想要肌肤“表里如一”
抗衰必须分“层”
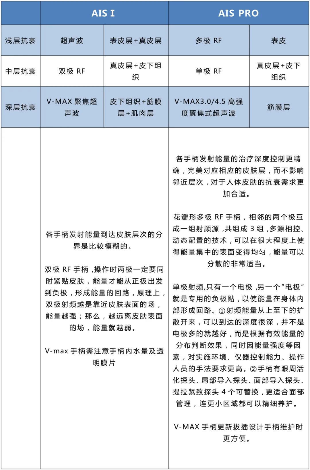
HYCYNIS AIS分层抗衰Ⅰ与VIKERO AIS 分层抗衰PRO版,两款分层抗衰仪器各有什么特点?各有什么优势?下面是详细的对比分析。

相同之处
根据皮肤衰老层次是渐进过程的情况而选择皮肤分层抗衰,真正意义上的了解和对应皮肤各个层次出现的衰老情况,并分层次,精、准作用到皮肤。
皮肤的衰老是由表及里的,不同的层次衰老会有不同的表现形式,其中,在抗老化肌肤的护理过程中,SMAS层老化的改善问题,无疑是重中之重。皮肤抗衰老一次治疗效果往往不理想,不可能一步到位,一定是结合专业建议的综合应对方案。
HYCYNIS - AISⅠ与VIKERO AIS PRO同属非侵入式治疗,无创不损伤表皮,治疗舒适。操作时均需配合凝胶使用,凝胶可以起保护作用。凝胶可以将能量向深处推进,避免过强能量的生成,灼伤皮肤表面!

不同之处
HYCYNIS - AISⅠ为HYCYNIS仪器,属于入门级别抗衰仪器,无专属台车,有高清触控屏幕;
VIKERO AIS PRO则是HYCYNIS旗下高端品牌VIKERO仪器,属于高端类型抗衰仪器,配高端亚克力台车,为智能触控面板。


作为面部年轻化抗衰老的仪器,各样的能量形式有着不同的优势,尤其是能量作用到的皮肤层次对抗衰效果影响很大。





HYCYNIS - AISⅠ 时间调节为5分钟、10分钟、15分钟、20分钟、30分钟,能量强度调节为固定的5个档位,适合入门级别操作者选择。
在皮肤不同层次发挥作用,完成面部的结构性抗衰,适合普通皮肤管理。提拉紧致效果虽然可以立竿见影,但依照个人体质及反应时间上的差异,在治疗后3~5个月提升效果会逐渐减弱。另外,抗衰需要持续进行,分层抗衰一代管理项目就是安全有效的长期抗衰项目选择。




VIKERO AIS PRO 时间可以1~20分钟任意调节,能量强度自1~20调节,高级管理师可以根据管理需要和顾客的感受反馈等条件,合理进行设置,更加得心应手地运用仪器。还可以根据顾客年龄与皮肤衰老状态选择是否操作V-MAX4.5,建议25岁+选择3.0,35岁+3.0与4.5叠加操作。
深度抗衰优选,浅层改善与深层次防衰结合,实现皮肤立体防衰,即时提升面部轮廓后期维系时间上亦更长久,在5~7个月,在疗程期内适当的保养及良好的生活习惯甚至能让时间更长些。